Постановление Администрации муниципального района Ставропольский Самарской области от 24.11.2021 N 4023нпа "Об утверждении административного регламента предоставления муниципальной услуги "Выдача разрешений на строительство при осуществлении строительства, реконструкции объектов капитального строительства, в отношении проектной документации которых экспертиза не проводится в соответствии с Градостроительным кодексом Российской Федерации" на территории муниципального района Ставропольский Самарской области"
Российская Федерация
Самарская область
АДМИНИСТРАЦИЯ МУНИЦИПАЛЬНОГО РАЙОНА СТАВРОПОЛЬСКИЙ
ПОСТАНОВЛЕНИЕ
24.11.2021 N 4023нпа
Об утверждении административного регламента предоставления муниципальной услуги «Выдача разрешений на строительство при осуществлении строительства, реконструкции объектов капитального строительства, в отношении проектной документации которых экспертиза не проводится в соответствии с Градостроительным кодексом Российской Федерации» на территории муниципального района Ставропольский Самарской области
В соответствии с Федеральным законом от 27.07.2010 N 210-ФЗ «Об организации предоставления государственных и муниципальных услуг», руководствуясь Градостроительным кодексом Российской Федерации, пунктом 3 части 4 статьи 36 Федерального закона от 06.10.2003 N 131-ФЗ «Об общих принципах организации местного самоуправления в Российской Федерации», пунктом 5 статьи 43 Устава муниципального района Ставропольский Самарской области, принятого Решением собрания Представителей муниципального района Ставропольский Самарской области от 30.05.2014 N291/43, постановлением администрации муниципального района Ставропольский Самарской области от 29.01.2016 N 17 «Об утверждении Порядка разработки и утверждения административных регламентов предоставления муниципальных услуг» администрация муниципального района Ставропольский Самарской области постановляет:
1. Утвердить административный регламент по предоставлению муниципальной услуги «Выдача разрешений на строительство при осуществлении строительства, реконструкции объектов капитального строительства, в отношении проектной документации которых экспертиза не проводится в соответствии с Градостроительным кодексом Российской Федерации» на территории муниципального района Ставропольский Самарской области согласно приложению к настоящему постановлению.
2. Постановление администрации муниципального района Ставропольский Самарской области от 23.03.2020 N 1008нпа «Об утверждении административного регламента предоставления муниципальной услуги «Выдача разрешений на строительство при осуществлении строительства, реконструкции объектов капитального строительства, в отношении проектной документации которых экспертиза не проводится в соответствии с Градостроительным кодексом Российской Федерации, на территории муниципального района Ставропольский Самарской области» считать утратившим силу.
3. Опубликовать настоящее постановление в районной газете «Ставрополь-на-Волге. Официальное опубликование» и разместить на официальном сайте администрации муниципального района Ставропольский Самарской области в сети Интернет.
4. Настоящее постановление вступает в силу после его официального опубликования.
5. Контроль за выполнением настоящего постановления возложить на исполняющего обязанности заместителя Главы района по ЖКХ, капитальному строительству, ГО и ЧС Василику К.Э.
Глава муниципального района | В.М.Медведев |
Приложение |
к постановлению администрации муниципального района Ставропольский Самарской области |
|
от «___»_________ 2021 г. N ________ |
Административный регламент
предоставления муниципальной услуги «Выдача разрешений на строительство при осуществлении строительства, реконструкции объектов капитального строительства, в отношении проектной документации которых экспертиза не проводится в соответствии с Градостроительным кодексом Российской Федерации»
1. Общие положения
1.1. Общие сведения о муниципальной услуге.
1.1.1. Административный регламент предоставления муниципальной услуги «Выдача разрешений на строительство при осуществлении строительства, реконструкции объектов капитального строительства, в отношении проектной документации которых экспертиза не проводится в соответствии с Градостроительным кодексом Российской Федерации» (далее - Административный регламент) разработан в целях повышения качества и доступности результатов предоставления муниципальной услуги (далее - муниципальная услуга), создания комфортных условий для потребителей результатов предоставления муниципальной услуги. Настоящий Административный регламент определяет порядок предоставления муниципальной услуги и стандарт предоставления муниципальной услуги.
1.1.2. Получателями муниципальной услуги (далее - заявители) выступают физические лица и юридические лица. Муниципальная услуга в соответствии с настоящим Административным регламентом предоставляется администрацией муниципального района Ставропольский Самарской области в лице отдела строительства и реконструкции управления строительства и ЖКХ (далее – Администрация) в случае, если строительство объекта капитального строительства планируется осуществить на территориях двух и более поселений или на межселенной территории в границах муниципального района, и в случае реконструкции объекта капитального строительства, расположенного на территориях двух и более поселений или на межселенной территории в границах муниципального района Ставропольский Самарской области.
Заявителями и лицами, выступающими от имени заявителей – юридических и физических лиц - в ходе предоставления муниципальной услуги, являются руководитель юридического лица, уполномоченное должностное лицо или уполномоченный представитель юридического лица, физическое лицо или его уполномоченный представитель.
1.2. Информацию о порядке, сроках и процедурах предоставления муниципальной услуги можно получить:
в Администрации и многофункциональных центрах предоставления государственных и муниципальных услуг (далее – МФЦ);
в региональной системе Единого портала государственных
и муниципальных услуг «Портал государственных и муниципальных услуг Самарской
области» (далее – портал государственных и муниципальных услуг Самарской
области) – http://www.pgu.samregion.ru и http://www.uslugi.samregion.ru.
Местонахождение Администрации: 445011,
Самарская область, г. Тольятти, площадь Свободы, 9.
График работы Администрации (время местное): понедельник-пятница, с 9.00 до 18.00, перерыв 13.00 до 13.48, выходные дни - суббота, воскресенье.
1.3. Прием от застройщика заявления о выдаче разрешения на строительство объекта капитального строительства, документов, необходимых для получения указанного разрешения, могут осуществляться:
- через МФЦ в соответствии с соглашением о взаимодействии между МФЦ и уполномоченным на выдачу разрешений на строительство органом местного самоуправления (далее – Соглашение о взаимодействии);
- с использованием Единого портала государственных и муниципальных услуг или региональных порталов государственных и муниципальных услуг;
- с использованием государственных информационных систем обеспечения градостроительной деятельности с функциями автоматизированной информационно-аналитической поддержки осуществления полномочий в области градостроительной деятельности (при наличии технической возможности).
1.3.1. График индивидуального личного консультирования заявителей специалистами отдела строительства и реконструкции управления строительства и ЖКХ: вторник с 9.00 до 13.00 и с 14.00 до 18.00. Понедельник, среда, четверг, пятница – не приемные дни.
Справочный телефон отдела строительства и реконструкции: 8(8482)28-02-47.
Адрес электронной почты отдела строительства и реконструкции: stavr-osr@mail.ru.
1.3.2. График приема документов в МФЦ: понедельник – пятница с 8.00 до 17.00, суббота с 9.00 до 14.00, воскресенье - выходной день.
Справочные телефоны МФЦ: 8(8482)28-10-57.
Адрес электронной почты МФЦ: stavr-mfc63@mail.ru.
Адрес МФЦ: 445011, Самарская область, г. Тольятти, ул. Карла Маркса, 33Б.
1.3.3. Портал государственных и муниципальных услуг Самарской области) – http://www.pgu.samregion.ru и http://www.uslugi.samregion.ru.
1.4. Информация о местонахождении, графике работы и справочных телефонах Администрации, а также о порядке предоставления муниципальной услуги и перечне документов, необходимых для ее получения, размещается:
- на официальном интернет-сайте Администрации: stavr-post@mail.ru;
- в федеральной государственной информационной системе «Единый портал государственных и муниципальных услуг (функций)» (далее – Единый портал государственных и муниципальных услуг): http://www.gosuslugi.ru,
- в региональной системе Единого портала государственных и муниципальных услуг «Портал государственных и муниципальных услуг Самарской области» (далее – портал государственных и муниципальных услуг Самарской области) – http:www.pgu.samregion.ru и www.uslugi.samregion.ru;
- на информационных стендах в помещении Администрации;
- по указанному в пункте 1.3.1. номеру телефона Администрации.
Информация о местах нахождения и графике работы МФЦ, находящихся на территории Самарской области, адресах электронной почты и официальных сайтов МФЦ, приведена в сети Интернет по адресу: www.мфц63.рф.
1.5. Информирование по вопросам предоставления муниципальной услуги организуется следующим образом:
- индивидуальное личное консультирование;
- индивидуальное консультирование по электронной почте;
- индивидуальное консультирование по телефону;
- публичное письменное информирование;
- публичное устное информирование.
1.5.1. Индивидуальное личное консультирование.
Время ожидания лица, заинтересованного в получении консультации при индивидуальном личном консультировании, не может превышать 15 минут.
Индивидуальное личное консультирование одного лица должностным лицом Администрации не может превышать 20 минут.
В случае если для подготовки ответа требуется время, превышающее 20 минут, должностное лицо Администрации, осуществляющее индивидуальное личное консультирование, может предложить лицу, обратившемуся за консультацией, обратиться за необходимой информацией в письменном виде либо назначить другое удобное для обратившегося за консультацией лица время для индивидуального личного консультирования.
1.5.2. Индивидуальное консультирование по электронной почте.
При индивидуальном консультировании по электронной почте ответ на обращение лица, заинтересованного в получении консультации, направляется по электронной почте на указанный адрес (адрес электронной почты) обратившегося за консультацией лица в десятидневный срок со дня регистрации обращения.
1.5.3. Индивидуальное консультирование по телефону.
Ответ на телефонный звонок должен начинаться с информации о наименовании органа, в который позвонил гражданин, фамилии, имени, отчестве (последнее – при наличии) и должности должностного лица Администрации, осуществляющего индивидуальное консультирование по телефону.
Время разговора не должно превышать 10 минут.
В том случае, если должностное лицо Администрации, осуществляющее консультирование по телефону, не может ответить на вопрос, связанный с предоставлением муниципальной услуги, по существу, оно обязано проинформировать позвонившее лицо об организациях либо структурных подразделениях Администрации, которые располагают необходимыми сведениями.
1.5.4. Публичное письменное информирование.
Публичное письменное информирование осуществляется путем размещения информационных материалов на стендах в местах предоставления муниципальной услуги, публикации информационных материалов в средствах массовой информации, размещения информационных материалов на официальном сайте Администрации и на Едином портале государственных и муниципальных услуг и портале государственных и муниципальных услуг Самарской области.
1.5.5. Публичное устное информирование.
Публичное устное информирование осуществляется уполномоченным должностным лицом Администрации с привлечением средств массовой информации.
1.5.6. Должностные лица Администрации, участвующие в предоставлении муниципальной услуги, при ответе на обращения граждан и организаций обязаны:
уважительно относиться к лицам, обратившимся за консультацией. Во время личного консультирования и консультирования по телефону необходимо произносить слова четко, избегать параллельных разговоров с окружающими людьми и не прерывать разговор по причине поступления звонка на другой аппарат. В конце личного консультирования и консультирования по телефону должностное лицо Администрации, осуществляющее консультирование, должно кратко подвести итоги и перечислить меры, которые надо принять (кто именно, когда и что должен сделать) в целях предоставления муниципальной услуги;
давать в простой, доступной форме ответы на письменные обращения при осуществлении консультирования по электронной почте, содержащие ответы на поставленные вопросы, должность, фамилию и инициалы должностного лица Администрации, подписавшего ответ, номер телефона и фамилию исполнителя (должностного лица администрации, подготовившего ответ).
Должностное лицо Администрации не вправе осуществлять консультирование обратившихся за консультацией лиц, выходящее за рамки информирования о стандартных процедурах и условиях предоставления муниципальной услуги и влияющее прямо или косвенно на индивидуальные решения обратившихся за консультацией лиц.
1.6. На сайте Администрации размещается текст настоящего Административного регламента с приложениями.
1.7. На стендах в местах предоставления муниципальной услуги размещаются следующие информационные материалы:
исчерпывающая информация о порядке предоставления муниципальной услуги (в том числе блок-схема, наглядно отображающая алгоритм прохождения административных процедур);
извлечения из текста настоящего Административного регламента и приложения к нему;
исчерпывающий перечень органов государственной власти, органов местного самоуправления, участвующих в предоставлении муниципальной услуги, с указанием предоставляемых ими документов;
последовательность обращения в органы государственной власти, органы местного самоуправления, участвующие в предоставлении муниципальной услуги;
месторасположение, график (режим) работы, номера телефонов, адреса официальных сайтов в сети Интернет и электронной почты органов, в которых заинтересованные лица могут получить документы, необходимые для предоставления муниципальной услуги;
схема размещения должностных лиц Администрации и режим приема ими лиц, заинтересованных в получении консультации, заявителей; номера кабинетов, фамилии, имена, отчества (последние – при наличии) и должности соответствующих должностных лиц;
извлечения из нормативных правовых актов по наиболее часто задаваемым вопросам;
перечень документов, представляемых заявителем, и требования, предъявляемые к этим документам;
формы документов для заполнения, образцы заполнения документов;
перечень оснований для отказа в предоставлении муниципальной услуги;
порядок обжалования решения, действий или бездействия должностных лиц Администрации, участвующих в предоставлении муниципальной услуги.
Тексты перечисленных информационных материалов печатаются удобным для чтения шрифтом (размер не менее 14), без исправлений, наиболее важные места выделяются полужирным шрифтом.
1.8. На официальном сайте Администрации в сети «Интернет» размещаются следующие информационные материалы:
полное наименование и полный почтовый адрес Администрации;
справочные телефоны, по которым можно получить консультацию о правилах предоставления муниципальной услуги;
адрес электронной почты Администрации;
полный текст настоящего Административного регламента с приложениями к нему;
информационные материалы, содержащиеся на стендах в местах предоставления муниципальной услуги.
1.9. На Едином портале государственных и муниципальных услуг и портале государственных и муниципальных услуг Самарской области размещается информация:
полное наименование и полный почтовый адрес Администрации;
справочные телефоны, по которым можно получить консультацию по порядку предоставления муниципальной услуги;
адрес электронной почты Администрации;
порядок получения информации заинтересованными лицами по вопросам предоставления муниципальной услуги, сведений о результате предоставления муниципальной услуги.
1.10. В залах обслуживания МФЦ устанавливаются интернет-киоски, содержащие справочно-информационные и поисковые системы для самостоятельного использования посетителями с целью получения установленной информации и справок. Правила работы с ними, а также фамилия, имя, отчество должностного лица, ответственного за работу интернет-киоска, размещаются на информационном стенде в непосредственной близости от места расположения интернет-киоска.
1.11. Основными требованиями к информированию заявителей являются:
достоверность и полнота информирования о муниципальной услуге;
четкость в изложении информации о муниципальной услуге;
удобство и доступность получения информации о муниципальной услуге;
оперативность предоставления информации о
муниципальной услуге.
1.12. Со дня приема заявления и прилагаемых к нему документов заявитель
имеет право на получение сведений о том, на каком этапе (в процессе выполнения какой
административной процедуры) находится представленное им заявление, по телефону
или лично.
2. Стандарт предоставления муниципальной услуги
2.1. Наименование муниципальной услуги: «Выдача
разрешений на строительство при осуществлении строительства, реконструкции
объектов капитального строительства, в отношении проектной документации которых
экспертиза не проводится в соответствии с Градостроительным кодексом
Российской Федерации» (далее - разрешение на строительство). В состав
указанной муниципальной услуги входят следующие подуслуги:
- выдача разрешения на строительство;
- отказ в выдаче разрешения на строительство с указанием причин
отказа;
- внесение изменений в разрешения на строительство.
2.2. Прием заявления и документов, необходимых для предоставления муниципальной услуги, а также выдача заявителю результата предоставления муниципальной услуги осуществляются на базе МФЦ, осуществляющим участие в обеспечении предоставления муниципальной услуги в соответствии с Соглашением о взаимодействии.
Документы, необходимые для предоставления муниципальной услуги, могут быть направлены в Администрацию в электронной форме через региональный портал государственных услуг Самарской области - http:www.pgu.samregion.ru либо с использованием государственных информационных систем обеспечения градостроительной деятельности с функциями автоматизированной информационно-аналитической поддержки осуществления полномочий в области градостроительной деятельности (при наличии технической возможности).
При предоставлении муниципальной услуги осуществляется взаимодействие с Управлением Федеральной службы государственной регистрации, кадастра и картографии по Самарской области (далее - Росреестр), министерством культуры Самарской области, министерством строительства Самарской области, органами местного самоуправления (их структурными подразделениями), указанными в пункте 4.3. настоящего Административного регламента.
МФЦ при однократном обращении заявителя с запросом о предоставлении нескольких государственных и (или) муниципальных услуг организует предоставление заявителю двух и более государственных и (или) муниципальных услуг (далее - комплексный запрос). Предоставление услуг по комплексному запросу осуществляется в порядке, установленном статьей 15.1 Федерального закона от 27.07.2010 N 210-ФЗ «Об организации предоставления государственных и муниципальных услуг».
2.3. Результатом предоставления муниципальной услуги являются:
оформление разрешения на строительство (Приложение N 1);
отказ в выдаче разрешения на строительство (Приложение N 8);
внесение изменений в разрешение на строительство (в том числе в связи с необходимостью продления срока действия разрешения на строительство);
отказ во внесении изменений в разрешение на строительство (в том числе в связи с необходимостью продления срока действия разрешения на строительство);
внесения изменений в разрешение на строительство в связи с допущенной технической ошибкой.
2.4. Муниципальная услуга предоставляется:
в части выдачи разрешения на строительство - в срок, не превышающий пять рабочих дней со дня регистрации заявления о выдаче разрешения на строительство;
в части внесения изменений в разрешение на строительство - в срок, не превышающий пять рабочих дней со дня регистрации заявления, указанного в пункте 2.9 настоящего Административного регламента.
2.5. Правовыми основаниями для предоставления муниципальной услуги являются:
Земельный кодекс Российской Федерации от 25.10.2001 N 136-ФЗ;
Градостроительный кодекс Российской Федерации от 29.12.2004 N 190-ФЗ (далее - ГрК РФ);
Федеральный закон от 06.10.2003 N 131-ФЗ «Об общих принципах организации местного самоуправления в Российской Федерации»;
Федеральный закон от 27.07.2010 N 210-ФЗ «Об организации предоставления государственных и муниципальных услуг»;
Федеральный закон от 25.06.2002 N 73-ФЗ «Об объектах культурного наследия (памятниках истории и культуры) народов Российской Федерации»;
Постановление Правительства Российской Федерации от 16.02.2008 N 87 «О составе разделов проектной документации и требованиях к их содержанию»;
Приказ Министерства строительства и жилищно-коммунального хозяйства Российской Федерации от 19.02.2015 N 117/пр «Об утверждении формы разрешения на строительство и формы разрешения на ввод объекта в эксплуатацию»;
Закон Самарской области от 03.10.2014 N 89-ГД «О предоставлении в Самарской области государственных и муниципальных услуг по экстерриториальному принципу»;
Закон Самарской области от 12.07.2006 N 90-ГД «О градостроительной деятельности на территории Самарской области»;
Закон Самарской области от 11.03.2005 N 94-ГД «О земле»;
Распоряжение Правительства Самарской области от 29.04.2021 N 188-р «О согласовании перечней государственных и муниципальных услуг, организация предоставления которых в ходе личного приема в органе, предоставляющем государственную услугу, органе, предоставляющем муниципальную услугу, не осуществляется при условии организации предоставления таких услуг в многофункциональных центрах предоставления государственных и муниципальных услуг»;
настоящий Административный регламент.
С текстами федеральных законов, указов и распоряжений Президента Российской Федерации можно ознакомиться на официальном интернет-портале правовой информации (www.pravo.gov.ru). На официальном интернет-портале правовой информации могут быть размещены (опубликованы) правовые акты Правительства Российской Федерации, других государственных органов исполнительной власти Российской Федерации, законы и иные правовые акты Самарской области.
2.6. Исчерпывающий перечень документов, необходимых для предоставления муниципальной услуги – выдачи разрешения на строительство:
N п/п | Наименование вида документа | Форма предоставления документа (оригинал/ копия), количество экземпляров | Орган, уполномоченный выдавать документ | Основания представления документа | Порядок получения документа (информации) (заявитель самостоятельно предоставляет документ или документ поступает посредством межведомственного взаимодействия) |
1 | Заявление о выдаче разрешения на строительство объекта капитального строительства | Оригинал 1 экз., по форме согласно Приложению N 2 | Заявитель | Часть 7 статьи 51 ГрК РФ | Заявитель |
2 | Правоустанавливающие документы на земельный участок, в том числе соглашение об установлении сервитута, решение об установлении публичного сервитута; выписка из ЕГРН | Оригинал /копия выписки, 1 экз. | Росреестр | Пункт 1 части 7 статьи 51 ГрК РФ | В порядке межведомственного взаимодействия или заявитель по собственной инициативе |
2.1 | При наличии соглашения о передаче в случаях, установленных бюджетным законодательством Российской Федерации, органом государственной власти (государственным органом), Государственной корпорацией по атомной энергии «Росатом», Государственной корпорацией по космической деятельности «Роскосмос», органом управления государственным внебюджетным фондом или органом местного самоуправления полномочий государственного (муниципального) заказчика, заключенного при осуществлении бюджетных инвестиций, - указанное соглашение, правоустанавливающие документы на земельный участок правообладателя, с которым заключено это соглашение | Оригинал /копия, 1 экз. | Росреестр | Пункт 1.1 части 7 статьи 51 ГрК РФ | В порядке межведомственного взаимодействия или заявитель по собственной инициативе |
3 | Градостроительный план земельного участка, выданный не ранее чем за три года до дня представления заявления на получение разрешения на строительство, или в случае выдачи разрешения на строительство линейного объекта реквизиты проекта планировки территории и проекта межевания территории (за исключением случаев, при которых для строительства, реконструкции линейного объекта не требуется подготовка документации по планировке территории), реквизиты проекта планировки территории в случае выдачи разрешения на строительство линейного объекта, для размещения которого не требуется образование земельного участка | Оригинал /копия 1 экз. | Отдел архитектуры и градостроительства администрации Ставропольского района | Пункт 2 части 7 статьи 51 ГрК РФ | В порядке межведомственного взаимодействия или заявитель по собственной инициативе |
4 | Результаты инженерных изысканий и материалы, содержащиеся в утвержденной в соответствии с частью 15 статьи 48 ГрК РФ проектной документации: а) пояснительная записка; б) схема планировочной организации земельного участка, выполненная в соответствии с информацией, указанной в градостроительном плане земельного участка, а в случае подготовки проектной документации применительно к линейным объектам проект полосы отвода, выполненный в соответствии с проектом планировки территории (за исключением случаев, при которых для строительства, реконструкции линейного объекта не требуется подготовка документации по планировке территории); в) разделы, содержащие архитектурные и конструктивные решения, а также решения и мероприятия, направленные на обеспечение доступа инвалидов к объекту капитального строительства (в случае подготовки проектной документации применительно к объектам здравоохранения, образования, культуры, отдыха, спорта и иным объектам социально-культурного и коммунально-бытового назначения, объектам транспорта, торговли, общественного питания, объектам делового, административного, финансового, религиозного назначения, объектам жилищного фонда); г) проект организации строительства объекта капитального строительства (включая проект организации работ по сносу объектов капитального строительства, их частей в случае необходимости сноса объектов капитального строительства, их частей для строительства, реконструкции других объектов капитального строительства) | Оригинал /копия 1 экз. | Проектная организация, имеющая свидетельство СРО | Пункт 3 части 7 статьи 51 ГрК РФ | Заявитель |
5 | Положительное заключение экспертизы проектной документации, в соответствии с которой осуществляются строительство, реконструкция объекта капитального строительства, в том числе в случае, если данной проектной документацией предусмотрены строительство или реконструкция иных объектов капитального строительства, включая линейные объекты, (применительно к отдельным этапам строительства в случае, предусмотренном частью 12.1 статьи 48 ГрК РФ), если такая проектная документация подлежит экспертизе в соответствии со статьей 49 ГрК РФ, положительное заключение государственной экспертизы проектной документации в случаях, предусмотренных частью 3.4 статьи 49 ГрК РФ, положительное заключение государственной экологической экспертизы проектной документации в случаях, предусмотренных частью 6 статьи 49 ГрК РФ | Оригинал 1 экз. | Организация, имеющая лицензию на проведение экспертизы проектной документации | Пункт 4 части 7 статьи 51 ГрК РФ | Заявитель |
5.1 | Подтверждение соответствия вносимых в проектную документацию изменений требованиям, указанным в части 3.8 статьи 49 ГрК РФ, предоставленное лицом, являющимся членом СРО, основанной на членстве лиц, осуществляющих подготовку проектной документации, и утвержденное привлеченным этим лицом в соответствии с ГрК РФ специалистом по организации архитектурно-строительного проектирования в должности главного инженера проекта, в случае внесения изменений в проектную документацию в соответствии с частью 3.8 статьи 49 ГрК РФ | Оригинал 1 экз. | Проектная организация, имеющая свидетельство СРО | Пункт 4.2 части 7 статьи 51 ГрК РФ | Заявитель |
5.2 | Документ, подтверждающий соответствия вносимых в проектную документацию изменений требованиям, указанным в части 3.9 статьи 49 ГрК РФ, предоставленное органом исполнительной власти или организацией, проводившими экспертизу проектной документации, в случае внесения изменений в проектную документацию в ходе экспертного сопровождения в соответствии с частью 3.9 статьи 49 ГрК РФ | Оригинал 1 экз. | Проектная организация, имеющая свидетельство СРО | Пункт 4.3 части 7 статьи 51 ГрК РФ | Заявитель |
6 | Разрешение на отклонение от предельных параметров разрешенного строительства, реконструкции (в случае, если застройщику было предоставлено такое разрешение в соответствии со статьей 40 ГрК РФ) | Оригинал 1 экз. | Отдел архитектуры и градостроительства администрации Ставропольского района | Пункт 5 части 7 статьи 51 ГрК РФ | Заявитель |
7 | Документ, подтверждающий согласие всех правообладателей объекта капитального строительства в случае реконструкции такого объекта, за исключением указанных в пункте 7.2 случаев реконструкции многоквартирного дома | Оригинал 1 экз. | Протокол общего собрания собственников помещений в многоквартирном доме | Пункт 6 части 7 статьи 51 ГрК РФ | Заявитель |
7.1 | Документ, подтверждающий соглашение о проведении реконструкции, определяющий в том числе условия и порядок возмещения ущерба, причиненного указанному объекту при осуществлении реконструкции, в случае проведения реконструкции государственным (муниципальным) заказчиком, являющимся органом государственной власти (государственным органом), Государственной корпорацией по атомной энергии «Росатом», Государственной корпорацией по космической деятельности «Роскосмос», органом управления государственным внебюджетным фондом или органом местного самоуправления, на объекте капитального строительства государственной (муниципальной) собственности, правообладателем которого является государственное (муниципальное) унитарное предприятие, государственное (муниципальное) бюджетное или автономное учреждение, в отношении которого указанный орган осуществляет соответственно функции и полномочия учредителя или права собственника имуществ | Оригинал 1 экз. | Орган местного самоуправления | Пункт 6.1 части 7 статьи 51 ГрК РФ | Заявитель |
7.2 | Документ, подтверждающий решение общего собрания собственников помещений и машино-мест в многоквартирном доме, принятое в соответствии с жилищным законодательством в случае реконструкции многоквартирного дома, или, если в результате такой реконструкции произойдет уменьшение размера общего имущества в многоквартирном доме, согласие всех собственников помещений и машино-мест в многоквартирном доме | Оригинал 1 экз. | Протокол общего собрания собственников жилья (ТСЖ) | Пункт 6.2 части 7 статьи 51 ГрК РФ | Заявитель |
8 | Копия свидетельства об аккредитации юридического лица, выдавшего положительное заключение негосударственной экспертизы проектной документации, в случае, если представлено заключение негосударственной экспертизы проектной документации | Копия, 1 экз. | Федеральная служба по аккредитации | Пункт 7 части 7 статьи 51 ГрК РФ | Заявитель |
9 | Документы, предусмотренные законодательством Российской Федерации об объектах культурного наследия, в случае, если при проведении работ по сохранению объекта культурного наследия затрагиваются конструктивные и другие характеристики надежности и безопасности такого объекта | Копия, 1 экз. | Министерство культуры Самарской области | Пункт 8 части 7 статьи 51 ГрК РФ | Заявитель |
10 | Копия решения об установлении или изменении зоны с особыми условиями использования территории в случае строительства объекта капитального строительства, в связи с размещением которого в соответствии с законодательством РФ подлежит установлению зона с особыми условиями использования территории, или в случае реконструкции объекта капитального строительства, в результате которой в отношении реконструированного объекта подлежит установлению зона с особыми условиями использования территории или ранее установленная зона с особыми условиями использования территории подлежит изменению | Копия, 1 экз. | Орган местного самоуправления | Пункт 9 части 7 статьи 51 ГрК РФ | Заявитель |
11 | Копия договора о развитии застроенной территории или договора о комплексном развитии территории в случае, если строительство, реконструкцию объектов капитального строительства планируется осуществлять в границах территории, в отношении которой органом местного самоуправления принято решение о развитии застроенной территории или решение о комплексном развитии территории по инициативе органа местного самоуправления, за исключением случая принятия решения о самостоятельном осуществлении комплексного развития территории. | Копия, 1 экз. | Орган местного самоуправления | Пункт 10 части 7 статьи 51 ГрК РФ | Заявитель |
2.7. Документами и информацией, необходимыми в соответствии с нормативными правовыми актами для предоставления муниципальной услуги в части выдачи разрешения на строительство объекта капитального строительства, которые находятся в распоряжении иных органов и организаций и запрашиваются Администрацией в органах (организациях), в распоряжении которых они находятся, если заявитель не представил такие документы и информацию самостоятельно, являются:
- правоустанавливающие документы на земельный участок, если указанные документы (их копии или сведения, содержащиеся в них) имеются в Едином государственном реестре недвижимости;
- градостроительный план земельного участка, выданный не ранее чем за три года до дня представления заявления на получение разрешения на строительство;
- утвержденный проект планировки территории и проект межевания территории в случаях, если земельный участок предоставлен по договору о развитии территории, а с 1 марта 2015 года также в случаях, если земельный участок, находящийся в государственной или муниципальной собственности, предоставлен в аренду для комплексного освоения территории и на данном земельном участке в соответствии с запрашиваемым разрешением на строительство предполагается строительство многоквартирного дома;
- разрешение на отклонение от предельных параметров разрешенного строительства, реконструкции (в случае если застройщику было предоставлено такое разрешение в соответствии со статьей 40 ГрК РФ);
- копия решения об установлении или изменении зоны с особыми условиями использования территории в случае строительства объекта капитального строительства, в связи с размещением которого в соответствии с законодательством Российской Федерации подлежит установлению зона с особыми условиями использования территории, или в случае реконструкции объекта капитального строительства, в результате которой в отношении реконструированного объекта подлежит установлению зона с особыми условиями использования территории или ранее установленная зона с особыми условиями использования территории подлежит изменению.
2.8. Документами, необходимыми в соответствии с нормативными правовыми актами для предоставления муниципальной услуги в части внесения изменений в разрешение на строительство при переходе к лицу прав на земельные участки, права пользования недрами, образования земельного участка путем объединения земельных участков, в отношении которых или одного из которых выдано разрешение на строительство, образования земельных участков путем раздела, перераспределения земельных участков, в отношении которых выдано разрешение на строительство, которые заявитель самостоятельно должен предоставить в МФЦ или посредством Единого портала государственных и муниципальных услуг, Портала государственных и муниципальных услуг Самарской области являются:
- уведомление по форме согласно Приложению N 4 к Административному регламенту или заявление по форме согласно Приложению N 3.
- правоустанавливающие документы на земельный участок в случае, указанном в части 21.5 статьи 51 ГрК РФ, если указанные документы (их копии или сведения, содержащиеся в них) отсутствуют в Едином государственном реестре недвижимости;
- решение об образовании земельных участков в случаях, предусмотренных частями 21.6, 21.7 статьи 51 ГрК РФ, если в соответствии с земельным законодательством решение об образовании земельного участка принимает исполнительный орган государственной власти или орган местного самоуправления;
- градостроительный план земельного участка, на котором планируется осуществить строительство, реконструкцию объекта капитального строительства, в случае образования земельных участков путем раздела, перераспределения земельных участков или выдела из земельных участков;
- решение о предоставлении права пользования недрами и решения о переоформлении лицензии на право пользования недрами в случае, предусмотренном частью 21.9 статьи 51 ГрК РФ.
В целях внесения изменений в ранее выданное разрешение на строительство заявитель самостоятельно представляет в Администрацию ранее выданное разрешение на строительство объекта капитального строительства.
Непредставление заявителем ранее выданного разрешения на строительство не является основанием для отказа в предоставлении муниципальной услуги.
2.9. Не допускается требовать от заявителя:
представления документов и информации или осуществления действий, представление или осуществление которых не предусмотрено нормативными правовыми актами, регулирующими отношения, возникающие в связи с предоставлением муниципальной услуги;
представления документов и информации, которые находятся в распоряжении органов, предоставляющих государственные услуги, и органов, предоставляющих муниципальные услуги, иных государственных органов, органов местного самоуправления, организаций в соответствии с нормативными правовыми актами Российской Федерации, нормативными правовыми актами субъектов Российской Федерации, муниципальными правовыми актами.
Для внесения изменений в разрешение на строительство в связи необходимостью продления срока действия разрешения на строительство застройщиком представляется заявление о внесении изменений в разрешение на строительство по форме согласно Приложению N 3 к настоящему Административному регламенту.
2.10. Перечень документов, необходимых для исправления технической ошибки (описки, опечатки, грамматической или арифметической ошибки) в выданном разрешении на строительство:
1) заявление об исправлении технической ошибки в свободной форме;
2) документы, имеющие юридическую силу, свидетельствующие о наличии в разрешении на строительство технической ошибки и содержащие правильные данные;
3) выданное администрацией муниципального района Ставропольский Самарской области разрешение на строительство, в котором содержится техническая ошибка. В случае если оригинал разрешения на строительство с имеющейся технической ошибкой не представлен заявителем при подаче заявления об исправлении технической ошибки, исправленное разрешение на строительство выдается заявителю с изъятием оригинала разрешения на строительство, содержащего техническую ошибку.
2.11. Документами и информацией, необходимыми в соответствии с нормативными правовыми актами для предоставления муниципальной услуги в части внесения изменений в разрешение на строительство, которые находятся в распоряжении иных органов и организаций и запрашиваются Администрацией в органах (организациях), в распоряжении которых они находятся, если заявитель не представил такие документы и информацию самостоятельно, являются:
- правоустанавливающие документы на земельный участок, если указанные документы (их копии или сведения, содержащиеся в них) имеются в Едином государственном реестре недвижимости, в случае, указанном в части 21.5 статьи 51 ГрК РФ;
- решение об образовании земельных участков в случаях, предусмотренных частями 21.6 и 21.7 статьи 51 ГрК РФ.
2.12. Основания для отказа в приеме документов, необходимых для предоставления муниципальной услуги:
1) для физического лица, не являющегося индивидуальным предпринимателем - отсутствие подписи физического лица, указания его фамилии, имени, отчества (при наличии) и почтового адреса (адреса электронной почты при наличии);
2) для организации (индивидуального предпринимателя) – отсутствие в заявлении:
- указания полного наименования организации (фамилии, имени, отчества (при наличии) индивидуального предпринимателя);
- указания ИНН заявителя;
- указания почтового адреса (адреса электронной почты при наличии) заявителя;
- подписи и указания фамилии и инициалов физического лица – представителя организации, представившего и (или) подписавшего заявление, отсутствие печати организации (в заявлении, представленном на бумажном носителе не на бланке организации, изготовленном типографским способом);
3) отсутствие усиленной квалифицированной электронной подписи заявителя или несоответствие данных владельца квалифицированного сертификата ключа проверки электронной подписи данным заявителя, указанным в заявлении, представленном в электронной форме по телекоммуникационным каналам связи;
4) представителем заявителя не представлена оформленная в установленном действующим законодательством порядке доверенность на осуществление действий от имени заявителя;
5) представление заявления, текст которого не поддается прочтению;
6) не подлежат приему для оказания муниципальной услуги документы, исполненные карандашом, а также документы, вид и состояние которых не позволяют однозначно истолковать их содержание, в том числе наличие подчисток, приписок, зачеркнутых слов и иных исправлений, повреждений.
2.13. Исчерпывающий перечень оснований для приостановления или отказа в предоставлении муниципальной услуги.
2.13.1. Основания для приостановления предоставления муниципальной услуги отсутствуют.
2.13.2. Основаниями для отказа во внесение изменений в разрешение на строительство являются:
1) обращение заявителя за муниципальной услугой, предоставление которой не осуществляется Администрацией муниципального района Ставропольский;
2) отсутствие в уведомлении о переходе прав на земельный участок, об образовании земельного участка реквизитов документов, предусмотренных соответственно пунктами 1 - 4 части 21.10 статьи 51 ГрК РФ или отсутствие правоустанавливающего документа на земельный участок в случае, указанном в части 21.13 статьи 51 ГрК РФ;
3) недостоверность сведений, указанных в уведомлении о переходе прав на земельный участок, права пользования недрами, об образовании земельного участка;
4) несоответствие планируемого размещения объекта капитального строительства требованиям к строительству, реконструкции объекта капитального строительства, установленным на дату выдачи градостроительного плана образованного земельного участка, в случае, предусмотренном частью 21.7 статьи 51 ГрК РФ. При этом градостроительный план земельного участка должен быть выдан не ранее чем за три года до дня направления уведомления, указанного в части 21.10 статьи 51 ГрК РФ;
5) несоответствие планируемого объекта капитального строительства разрешенному использованию земельного участка и (или) ограничениям, установленным в соответствии с земельным и иным законодательством Российской Федерации и действующим на дату принятия решения о внесении изменений в разрешение на строительство, в случае, предусмотренном частью 21.7 статьи 51 ГрК РФ или в случае поступления заявления застройщика о внесении изменений в разрешение на строительство, кроме заявления о внесении изменений в разрешение на строительство исключительно в связи с продлением срока действия такого разрешения;
6) несоответствие планируемого размещения объекта капитального строительства требованиям, установленным в разрешении на отклонение от предельных параметров разрешенного строительства, реконструкции, в случае поступления заявления застройщика о внесении изменений в разрешение на строительство, кроме заявления о внесении изменений в разрешение на строительство исключительно в связи с продлением срока действия такого разрешения;
7) наличие у уполномоченного на выдачу разрешений на строительство органа местного самоуправления информации о выявленном в рамках государственного строительного надзора, государственного земельного надзора или муниципального земельного контроля факте отсутствия начатых работ по строительству, реконструкции на день подачи заявления о внесении изменений в разрешение на строительство в связи с продлением срока действия такого разрешения;
8) подача заявления о внесении изменений в разрешение на строительство менее чем за десять рабочих дней до истечения срока действия разрешения на строительство.
2.13.3. Основаниями для отказа в выдаче разрешения на строительство являются:
1) обращение заявителя за муниципальной услугой, предоставление которой не осуществляется администрацией муниципального района Ставропольский Самарской области;
2) отсутствие документов, предусмотренных частью 7 статьи 51 ГрК РФ;
3) несоответствие планируемого размещения объекта капитального строительства требованиям к строительству, реконструкции объекта капитального строительства, установленным на дату выдачи градостроительного плана образованного земельного участка, в случае, предусмотренном частью 21.7 статьи 51 ГрК РФ. При этом градостроительный план земельного участка должен быть выдан не ранее чем за три года до дня направления уведомления, указанного в части 21.10 статьи 51 ГрК РФ;
4) несоответствие требованиям проекта планировки территории и проекта межевания территории в случае выдачи разрешения на строительство линейного объекта (за исключением случаев, при которых для строительства, реконструкции линейного объекта не требуется подготовка документации по планировке территории);
5) несоответствие разрешенному использованию земельного участка и (или) ограничениям, установленным в соответствии с земельным и иным законодательством Российской Федерации;
6) несоответствие действующим на дату выдачи разрешения на строительство, требованиям, установленным в разрешении на отклонение от предельных параметров разрешенного строительства, реконструкции;
7) поступившее от органа исполнительной власти субъекта Российской Федерации, уполномоченного в области охраны объектов культурного наследия, заключение о несоответствии раздела проектной документации объекта капитального строительства предмету охраны исторического поселения и требованиям к архитектурным решениям объектов капитального строительства, установленным градостроительным регламентом применительно к территориальной зоне, расположенной в границах территории исторического поселения федерального или регионального значения;
8) отсутствие документации по планировке территории, утвержденной в соответствии с договором о комплексном развитии территории в случае, если строительство, реконструкция объекта капитального строительства планируются на территории, в отношении которой органом местного самоуправления принято решение о комплексном развитии территории (за исключением случаев самостоятельной реализации Российской Федерацией, субъектом Российской Федерации или муниципальным образованием решения о комплексном развитии территории застройки или реализации такого решения юридическим лицом, определенным в соответствии с настоящим Кодексом Российской Федерацией или субъектом Российской Федерации).
2.14. Услуги, являющиеся необходимыми и обязательными для предоставления муниципальной услуги, отсутствуют.
2.15. Предоставление муниципальной услуги осуществляется бесплатно.
В случае внесения изменений в выданный по результатам предоставления государственной или муниципальной услуги документ, направленных на исправление ошибок, допущенных по вине органа и (или) должностного лица, МФЦ и (или) работника МФЦ, плата с заявителя не взимается.
2.16. Максимальный срок ожидания в очереди при подаче документов, а также при получении результата предоставления муниципальной услуги составляет не более 15 минут.
2.17. Регистрация заявления о предоставлении муниципальной услуги, поступившего в письменной форме через МФЦ или в электронной форме через портал государственных и муниципальных услуг Самарской области, осуществляется в день его поступления в Администрацию.
При поступлении в Администрацию заявления о предоставлении муниципальной услуги в нерабочий или праздничный день регистрация заявления осуществляется в первый рабочий день, следующий за нерабочим или праздничным днем.
2.18. Месторасположение помещения, в котором предоставляется муниципальная услуга, должно определяться с учетом пешеходной доступности от остановок общественного транспорта. Помещения, в которых предоставляется муниципальная услуга, для удобства заявителей размещаются на нижних, предпочтительнее на первых этажах здания.
Прием заявителей осуществляется в специально выделенных для этих целей помещениях (присутственных местах). Присутственные места размещаются в здании МФЦ и включают места для информирования, ожидания и приема заявителей, места для заполнения запросов (заявлений).
Присутственные места в МФЦ оборудуются:
противопожарной системой и средствами пожаротушения;
системой оповещения о возникновении чрезвычайной ситуации;
системой охраны.
Вход и выход из помещений оборудуются соответствующими указателями с автономными источниками бесперебойного питания.
Места ожидания должны соответствовать комфортным условиям для заявителей и оптимальным условиям работы должностных лиц. Места ожидания в очереди на предоставление или получение документов оборудуются стульями, кресельными секциями, скамьями.
Количество мест ожидания определяется исходя из фактической нагрузки и возможностей для их размещения в здании, но не может составлять менее 5 мест. Места для заполнения заявлений (уведомлений) оборудуются стульями, столами (стойками) и обеспечиваются образцами заполнения документов, информацией о перечне документов, необходимых для предоставления муниципальной услуги, бланками заявлений (уведомлений) и канцелярскими принадлежностями.
Места информирования, предназначенные для ознакомления заявителей с информационными материалами о предоставлении муниципальной услуги, оборудуются информационными стендами, на которых размещается информация, указанная в пункте 1.7. настоящего Административного регламента.
Входы в помещения оборудуются пандусами, расширенными проходами, позволяющими обеспечить беспрепятственный доступ инвалидов, включая инвалидов, использующих кресла-коляски. Центральный вход в помещения оборудуется информационной табличкой (вывеской), содержащей соответствующее наименование, с использованием укрупненного шрифта и плоско-точечного шрифта Брайля.
При наличии заключения общественной организации инвалидов о технической невозможности обеспечения доступности помещений (здания) для инвалидов на специально подготовленного сотрудника учреждения (организации), в котором предоставляется муниципальная услуга, административно-распорядительным актом возлагается обязанность по оказанию ситуационной помощи инвалидам всех категорий на время предоставления муниципальной услуги.
Для инвалидов по зрению обеспечивается дублирование необходимой для ознакомления зрительной информации, а также надписей, знаков и иной текстовой и графической информации знаками, выполненными укрупненным шрифтом и рельефно-точечным шрифтом Брайля. Для инвалидов по слуху обеспечивается дублирование необходимой для ознакомления звуковой информации текстовой и графической информацией (бегущей строкой).
2.19. Показателями доступности и качества предоставления муниципальной услуги являются:
количество взаимодействий заявителя с должностными лицами администрации при предоставлении муниципальной услуги и их продолжительность;
доля обоснованных жалоб заявителей на действия (бездействие), решения должностных лиц Администрации при предоставлении муниципальной услуги в общем количестве обращений заявителей за предоставлением муниципальной услуги;
доля случаев предоставления муниципальной услуги в срок, установленный в пункте 2.4. настоящего Административного регламента, в общем количестве случаев предоставления муниципальной услуги;
доля нарушений исполнения настоящего Административного регламента, иных нормативных правовых актов, выявленных по результатам проведения контрольных мероприятий в соответствии с разделом 6 настоящего Административного регламента, в общем количестве исполненных заявлений о предоставлении муниципальных услуг;
снижение максимального срока ожидания в очереди при подаче запроса (заявления, уведомления) и получении результата предоставления муниципальной услуги.
2.20. Заявления (уведомления) и документы, предусмотренные соответственно пунктами 2.6.-2.8., 2.10.-2.11. настоящего Административного регламента, могут быть поданы заявителем в МФЦ лично либо с использованием Портала государственных и муниципальных услуг Самарской области или МФЦ, либо через должностных лиц МФЦ, с которыми у Администрации заключены соглашения о взаимодействии.
Предоставление муниципальной услуги в электронной форме с использованием Единого портала государственных и муниципальных услуг или региональных порталов государственных и муниципальных услуг осуществляется в соответствии с законодательством Российской Федерации и законодательством Самарской области. Состав административных процедур, предоставляемых в электронном виде, а также действий заявителя по получению информации о предоставлении муниципальной услуги в электронном виде определяется в соответствии с содержанием этапов перехода на предоставление муниципальной услуги в электронном виде.
Правительством Российской Федерации или Правительством Самарской области могут быть установлены случаи, в которых направление документов для получения муниципальной услуги осуществляется исключительно в электронной форме.
Разрешение на строительство выдается в форме электронного документа, подписанного электронной подписью, в случае, если это указано в заявлении о выдаче разрешения на строительство.
2.21. Запросы о предоставлении документов (информации), указанных в пунктах 2.7.-2.8. и 2.10.-2.11. настоящего Административного регламента, и ответы на них направляются в форме электронного документа с использованием единой системы межведомственного электронного взаимодействия.
3. Состав, последовательность и сроки выполнения административных процедур, требования к порядку их выполнения, в том числе особенности выполнения административных процедур в электронной форме
3.1. Предоставление муниципальной услуги включает в себя следующие административные процедуры:
- прием заявления и иных документов, необходимых для предоставления муниципальной услуги, при обращении в электронной форме;
- прием заявления и иных документов, необходимых для предоставления муниципальной услуги, на базе МФЦ;
- формирование и направление межведомственных запросов;
- принятие решения о предоставлении муниципальной услуги или об отказе в ее предоставлении и выдача (направление) заявителю документов.
- принятие решения о приостановке предоставления муниципальной услуги.
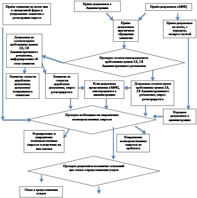
Блок-схема административных процедур приведена в Приложении N 5 к настоящему Административному регламенту.
3.2. Прием документов при обращении в электронной форме.
3.2.1. Основанием (юридическим фактом) для начала административной процедуры является поступление в Администрацию посредством Единого портала государственных и муниципальных услуг, портала государственных и муниципальных услуг Самарской области заявления о предоставлении муниципальной услуги.
3.2.2. Должностное лицо, ответственное за прием заявления и документов:
1) регистрирует поступившее заявление в журнале регистрации входящих документов;
2) проверяет комплектность представленных заявителем документов, исходя соответственно из требований пунктов 2.6.-2.8., 2.10.-2.11. настоящего Административного регламента, и формирует комплект документов, представленных заявителем;
3) уведомляет заявителя по телефону о регистрации заявления о предоставлении муниципальной услуги.
3.2.3. Максимальный срок административной процедуры не может превышать четыре часа.
3.2.4. Критерием принятия решения является наличие заявления и (или) документов, представленных в электронной форме.
3.2.5. Результатом административной процедуры является прием документов, представленных заявителем.
Способом фиксации результата административной процедуры является регистрация заявления (уведомления) в журнале регистрации входящих документов, уведомление заявителя.
3.3. Прием заявления и иных документов, необходимых для предоставления муниципальной услуги, на базе МФЦ.
3.3.1. Основанием (юридическим фактом) для приема документов на базе МФЦ является обращение заявителя с заявлением и (или) документами, необходимыми для предоставления муниципальной услуги, в МФЦ.
3.3.2. Сотрудник МФЦ, ответственный за прием и регистрацию документов, уточняет предмет обращения заявителя в МФЦ и проверяет соответствие испрашиваемой муниципальной услуги перечню предоставляемых государственных и муниципальных услуг на базе МФЦ.
3.3.3. При получении заявления о предоставлении муниципальной услуги и (или) документов, необходимых для предоставления муниципальной услуги, по почте, от курьера или экспресс-почтой сотрудник МФЦ, ответственный за прием и регистрацию документов, регистрирует заявление (уведомление) в Электронном журнале.
3.3.4. Сотрудник МФЦ, ответственный за прием и регистрацию документов, при получении заявления о предоставлении муниципальной услуги и (или) документов по почте, от курьера или экспресс-почтой:
- передает заявление и (или) документы сотруднику МФЦ, ответственному за доставку документов в Администрацию;
- составляет и направляет в адрес заявителя расписку о приеме пакета документов согласно приложению N 6 к настоящему Административному регламенту.
3.3.5. При непосредственном обращении заявителя в МФЦ сотрудник МФЦ, ответственный за прием и регистрацию документов, проверяет комплектность документов в соответствии с требованиями пунктов 2.6. и 2.8.-2.10. Административного регламента. Если представленные документы не соответствуют требованиям пунктов 2.6.-2.8. и 2.10.-2.11. настоящего Административного регламента, сотрудник МФЦ, ответственный за прием и регистрацию документов, разъясняет заявителю содержание недостатков, выявленных в представленных документах, и предлагает с согласия заявителя устранить недостатки.
При согласии заявителя устранить выявленные недостатки сотрудник МФЦ, ответственный за прием и регистрацию документов, прерывает прием и регистрацию документов и возвращает их заявителю для устранения выявленных недостатков. В этом случае факт обращения заявителя в МФЦ не учитывается.
При несогласии заявителя устранить выявленные недостатки сотрудник МФЦ, ответственный за прием и регистрацию документов, разъясняет, что указанное обстоятельство может стать основанием для отказа в предоставлении муниципальной услуги.
Сотрудник МФЦ, ответственный за прием и регистрацию документов, регистрирует заявление в Электронном журнале, после чего заявлению присваивается индивидуальный порядковый номер и оформляется расписка о приеме документов.
Максимальный срок выполнения действий устанавливается МФЦ, но не может превышать 50 минут при представлении документов заявителем при его непосредственном обращении в МФЦ и 2 часов при получении заявления о предоставлении муниципальной услуги и (или) документов по почте, от курьера или экспресс-почтой.
3.3.6. Сотрудник МФЦ, ответственный за прием и регистрацию документов, принятое при непосредственном обращении заявителя в МФЦ и зарегистрированное заявление и представленные заявителем в МФЦ документы передает сотруднику МФЦ, ответственному за формирование дела.
3.3.7. Сотрудник МФЦ, ответственный за формирование дела, формирует из поступивших документов дело (пакет документов), необходимое для предоставления муниципальной услуги (далее - дело), для передачи в Администрацию.
3.3.8. Дело доставляется в Администрацию сотрудником МФЦ, ответственным за доставку документов. Максимальный срок выполнения данного действия устанавливается соглашением о взаимодействии с МФЦ, но не может превышать одного рабочего дня с момента непосредственного обращения заявителя с заявлением и (или) документами в МФЦ или поступления в МФЦ заявления о предоставлении муниципальной услуги и (или) документов по почте, от курьера или экспресс-почтой.
Должностное лицо Администрации, ответственное за прием заявления и (или) документов, выдает сотруднику МФЦ, ответственному за доставку документов, расписку о принятии представленных документов. Максимальный срок выполнения действия составляет 10 минут.
3.3.9. Дальнейшее рассмотрение поступившего из МФЦ от заявителя заявления и представленных заявителем в МФЦ документов осуществляется Администрацией в порядке, установленном пунктами 3.2.2., 3.2.4.-3.2.5. настоящего Административного регламента.
3.3.10. Критерием приема документов на базе МФЦ является наличие заявления и (или) документов, которые заявитель должен представить самостоятельно.
3.3.11. Результатом административной процедуры является доставка в Администрацию заявления и представленных заявителем в МФЦ документов.
3.3.12. Способами фиксации результата административной процедуры являются регистрация представленного заявления в Электронном журнале, расписка МФЦ, выданная заявителю, о приеме документов, расписка Администрации о принятии представленных документов для предоставления муниципальной услуги.
4. Формирование и направление межведомственных запросов
4.1. Основанием (юридическим фактом) начала выполнения административной процедуры является непредставление заявителем документов, указанных в пунктах 2.7.-2.8. или 2.10.-2.11. настоящего Административного регламента.
4.2. Должностным лицом, осуществляющим административную процедуру, является должностное лицо Администрации, уполномоченное на формирование и направление межведомственных запросов (далее - должностное лицо, уполномоченное на формирование и направление межведомственных запросов).
4.3. Должностное лицо при отсутствии документов в Администрации готовит и направляет запрос в соответствующий уполномоченный орган (его структурное подразделение), имеющее в своем распоряжении соответствующие документы. Если заявитель не представил правоустанавливающие документы на земельный участок, должностное лицо готовит и направляет соответствующий запрос в Росреестр.
В случае отсутствия в распоряжении Администрации (его должностного лица) документов (сведений) о праве получателя муниципальной услуги в части внесения изменений в разрешение на строительство на дальнейшее пользование земельным участком в пределах запрашиваемого к продлению срока действия разрешения на строительство должностное лицо готовит и направляет соответствующий запрос в Росреестр.
4.4. Направление запросов в предусмотренные в пункте 4.3 данной главы органы (организации) осуществляется через систему межведомственного электронного взаимодействия. В исключительных случаях допускается направление запросов и получение ответов на эти запросы посредством почтовой связи или курьером. Предельный срок для подготовки и направления межведомственных запросов в соответствии с настоящим пунктом и пунктами 4.6 и 4.7 настоящего Административного регламента составляет один рабочий день со дня регистрации заявления.
4.5. Предельный срок для ответов на межведомственные запросы составляет два рабочих дня со дня поступления запроса в соответствующий орган.
Испрашиваемая информация и (или) документы предоставляются в порядке, указанном в технологической карте межведомственного взаимодействия муниципальной услуги.
4.6. Направление межведомственного запроса в бумажном виде допускается только в случае невозможности направления межведомственных запросов в электронной форме в связи с подтвержденной технической недоступностью или неработоспособностью веб-сервисов Администрации либо неработоспособностью каналов связи, обеспечивающих доступ к сервисам.
4.7. Направление межведомственного запроса на бумажном носителе должностным лицом осуществляется одним из следующих способов:
почтовым отправлением;
курьером, под расписку.
В данном случае межведомственный запрос должен содержать следующие сведения:
- наименование Администрации;
- наименование органа, в адрес которого направляется межведомственный запрос;
- наименование муниципальной услуги, для предоставления которой необходимо представление документов и (или) информации;
- указание на положения нормативного правового акта, которым установлено представление документов и (или) информации, необходимых для предоставления муниципальной услуги, и указание на реквизиты данного нормативного правового акта;
- сведения, необходимые для представления документов и (или) информации, установленные Административным регламентом;
- контактная информация для направления ответа на межведомственный запрос;
- дата направления межведомственного запроса;
- фамилия, имя, отчество и должность лица, подготовившего и направившего межведомственный запрос, а также номер служебного телефона и (или) адрес электронной почты данного лица для связи.
4.8. Критерием принятия решения о направлении межведомственных запросов является отсутствие в распоряжении Администрации документов (информации, содержащейся в них), предусмотренных соответственно пунктом 2.7.-2.8. или 2.10.-2.11. настоящего Административного регламента.
4.9. Результатом административной процедуры является формирование полного комплекта документов.
Способом фиксации
результата административной процедуры является регистрация ответов из органов
(организаций), предусмотренных в пункте 4.3 настоящего Административного
регламента, на межведомственные запросы.
5. Принятие решения о предоставлении муниципальной услуги, приостановлении или об отказе в ее предоставлении и выдача (направление) заявителю документов
5.1. Основанием (юридическим фактом) начала выполнения административной процедуры является формирование полного комплекта документов.
5.2. Должностным лицом, осуществляющим административную процедуру, является должностное лицо Администрации, уполномоченное на анализ документов (информации), необходимых для предоставления муниципальной услуги (далее - должностное лицо).
5.3. При предоставлении муниципальной услуги в части выдачи разрешения на строительство должностное лицо совершает следующие административные действия.
5.3.1. Должностное лицо осуществляет проверку документов (информации, содержащейся в них), необходимых для принятия решения о выдаче разрешения на строительство в соответствии с пунктами 2.6.-2.8. и 2.10.-2.11. настоящего Административного регламента.
5.3.2. Должностное лицо проводит проверку соответствия проектной документации требованиям к строительству, реконструкции объекта капитального строительства, установленным на дату выдачи представленного для получения разрешения на строительство градостроительного плана земельного участка, а также допустимости размещения объекта капитального строительства в соответствии с разрешенным использованием земельного участка и ограничениями, установленными в соответствии с земельным и иным законодательством Российской Федерации. В случае выдачи лицу разрешения на отклонение от предельных параметров разрешенного строительства, реконструкции проводится проверка проектной документации на соответствие требованиям, установленным в разрешении на отклонение от предельных параметров разрешенного строительства, реконструкции.
5.3.3. Если при совершении административных действий, указанных в пунктах 5.3.1., 5.3.2. настоящего Административного регламента, должностным лицом не выявлены основания, предусмотренные пунктом 2.13. настоящего Административного регламента, должностное лицо:
1) обеспечивает подготовку проекта заявителю разрешения на строительство, оформленного согласно приказу Минстроя России от 19.02.2015 N 117/пр «Об утверждении формы разрешения на строительство и формы разрешения на ввод объекта в эксплуатацию»;
2) обеспечивает хранение в бумажном или электронном виде документов (информации), представленной на межведомственные запросы;
3) вносит сведения о конечных результатах предоставления муниципальной услуги в регистр разрешений на строительство, состоящий из реквизитов:
заявитель (полное название, ИНН, ОГРН застройщика - юридического лица, фамилия, имя, отчество (если имеется), место жительства - физического лица, контактный телефон, электронный адрес заявителя);
строительный адрес объекта капитального строительства;
наименование объекта капитального строительства в соответствии с проектной документацией;
дата регистрации заявления заявителя о предоставлении муниципальной услуги;
номер разрешения на строительство;
дата выдачи разрешения на строительство;
вид строительных работ (строительство или реконструкция);
площадь объекта капитального строительства (общая);
количество этажей объекта капитального строительства;
срок действия разрешения на строительство;
сведения о досрочном прекращении действия разрешения на строительство, если при предоставлении муниципальной услуги в части выдачи разрешения на строительство прекращается ранее выданное тому же заявителю разрешение на строительство;
4) вносит сведения о конечных результатах предоставления муниципальной услуги в государственную информационную систему обеспечения градостроительной деятельности Самарской области (далее - ГИСОГД).
В случае если заявителем было подано заявление о выдаче разрешения на строительство в связи с изменением проектной документации в отношении объекта капитального строительства (или изменением планируемого места размещения объекта капитального строительства и (или) какой-либо из характеристик объекта капитального строительства: общая площадь объекта капитального строительства, количество этажей и (или) высота, строительный объем, в том числе подземной части, объекта капитального строительства), по которому ранее было выдано разрешение на строительство, срок которого не истек, в случае если отсутствуют основания для отказа в предоставлении муниципальной услуги, указанные в пункте 2.13. настоящего Административного регламента, должностное лицо:
прекращает действие (осуществляет погашение) ранее выданного разрешения на строительство путем проставления на нем отметки "Погашено";
во вновь выдаваемом разрешении на строительство делает отметку «<*> выдано взамен погашенного разрешения на строительство от ________ 20__ г. N ____________ на основании обращения _______________________ (указывается наименование застройщика - юридического лица или фамилия, имя, отчество (если имеется) застройщика - физического лица) от ____________ 20__ г. N _________»;
5.3.4. При предоставлении муниципальной услуги в части внесения изменений в разрешение на строительство должностное лицо осуществляет проверку представленных документов на предмет отсутствия основания для отказа в предоставлении муниципальной услуги, предусмотренного в пункте 2.13 настоящего Административного регламента. При отсутствии указанного основания должностное лицо:
1) вносит изменения в разрешение на строительство в связи с продлением срока действия разрешения;
2) обеспечивает внесение сведений о внесении изменений в разрешение на строительство в связи с продлением срока действия разрешения на строительство в регистр;
3) направляет в Росреестр и филиал Федерального государственного бюджетного учреждения «Федеральная кадастровая палата Федеральной службы государственной регистрации кадастра и картографии» по Самарской области уведомление о внесении изменений в разрешение на строительство по форме согласно приложению N 7 к настоящему Административному регламенту и копию разрешения на строительство;
4) вносит сведения о конечных результатах предоставления муниципальной услуги в ГИСОГД.
5.3.5. При выявлении оснований для отказа в предоставлении муниципальной услуги должностное лицо готовит проект уведомления об отказе в предоставлении муниципальной услуги согласно Приложению N 8 к настоящему Административному регламенту с указанием причин отказа и направляет его заявителю через МФЦ или посредством Единого портала государственных и муниципальных услуг, портала государственных и муниципальных услуг Самарской области не позднее одного рабочего дня, следующего за днём принятия решения.
5.3.6. Общий максимальный срок административной процедуры не может превышать два рабочих дней.
5.3.7. Критерием принятия решения о предоставлении муниципальной услуги или отказа в ее предоставлении является наличие или отсутствие оснований для отказа в предоставлении муниципальной услуги, предусмотренных соответственно пунктом 2.13. настоящего Административного регламента.
5.3.8. Результатом административной процедуры является:
выдача заявителю разрешения на строительство;
внесение изменений в разрешение на строительство;
уведомление об отказе в предоставлении муниципальной услуги и выдача (возвращение) документов, представленных заявителем.
При выдаче документов должностное лицо обязано удостовериться в том, что заявитель имеет полномочия на получение соответствующих документов, в том числе проверить документ, удостоверяющий личность, доверенность или иной документ, подтверждающий полномочие на получение соответствующих документов представителя получателя муниципальной услуги.
5.3.9. Способом фиксации результата административной процедуры является внесение сведений, указанных в подпункте 3 пункта 5.3.3. настоящего Административного регламента, в регистр или регистрация уведомления об отказе в предоставлении муниципальной услуги.
6. Формы контроля за исполнением Административного регламента
6.1. Текущий контроль за соблюдением последовательности действий, определенных административными процедурами по предоставлению муниципальной услуги, и исполнением ответственными должностными лицами Администрации положений настоящего Административного регламента и иных нормативных правовых актов, устанавливающих требования к предоставлению муниципальной услуги, а также за принятием ими решений, осуществляется на постоянной основе начальником отдела строительства и реконструкции администрации муниципального района Ставропольский Самарской области.
6.2. Периодичность осуществления текущего контроля устанавливается начальником отдела строительства и реконструкции администрации муниципального района Ставропольский Самарской области.
6.3. Контроль за полнотой и качеством предоставления муниципальной услуги включает в себя проведение плановых и внеплановых проверок, выявление и устранение нарушений прав заявителей, рассмотрение, принятие решений и подготовку ответов на обращения заинтересованных лиц, содержащих жалобы на действия (бездействие) должностных лиц Администрации.
6.4. Периодичность проведения плановых проверок выполнения Администрацией положений настоящего Административного регламента и иных нормативных правовых актов, устанавливающих требования к предоставлению муниципальной услуги, определяются планом работы Администрации на текущий год.
6.5. Решение об осуществлении плановых и внеплановых проверок полноты и качества предоставления муниципальной услуги принимается Главой муниципального района Ставропольский Самарской области.
6.6. Плановые проверки проводятся на основании годовых планов работы, внеплановые проверки проводятся при выявлении нарушений по предоставлению муниципальной услуги или на основании обращения заявителя.
Плановые проверки проводятся не реже 1 раза в 3 года.
6.7. Плановые и внеплановые проверки полноты и качества предоставления муниципальной услуги осуществляются структурным подразделением администрации, ответственным за организацию работы по рассмотрению обращений граждан, и уполномоченными должностными лицами на основании соответствующих правовых актов.
Проверки проводятся с целью выявления и устранения нарушений прав заявителей и привлечения виновных должностных лиц к ответственности. Результаты проверок отражаются отдельной справкой или актом.
6.8. Должностные лица Администрации в течение трех рабочих дней с момента поступления соответствующего запроса при проведении проверки направляют затребованные документы и копии документов, выданных по результатам предоставления муниципальной услуги.
6.9. Административную ответственность, предусмотренную законодательством за несоблюдение сроков и порядка предоставления муниципальной услуги, предусмотренного настоящим Административным регламентом, несут должностные лица Администрации, участвующие в предоставлении муниципальной услуги.
6.10. Заявители и иные лица принимают участие в электронных опросах, форумах и анкетировании по вопросам удовлетворенности полнотой и качеством предоставления муниципальной услуги, соблюдения положений настоящего Административного регламента, сроков и последовательности действий (административных процедур), предусмотренных настоящим Административным регламентом, проводимых на Едином портале государственных и муниципальных услуг или портале государственных и муниципальных услуг Самарской области, на официальном сайте Администрации.
Заявители, направившие заявления о предоставлении муниципальной услуги, могут осуществлять контроль за ходом ее предоставления путем получения необходимой информации по телефону, по письменному обращению, по электронной почте, через Единый портал государственных и муниципальных услуг или портал государственных и муниципальных услуг Самарской области. Срок получения такой информации во время приема не может превышать 30 минут. Ответ на письменное обращение о ходе предоставления муниципальной услуги направляется не позднее двух рабочих дней со дня регистрации данного обращения. Ответ на обращение заявителя о ходе предоставления муниципальной услуги, сделанное по телефону или электронной почте, не может превышать одного рабочего дня.
7. Досудебное (внесудебное) обжалование заявителем решений и действий (бездействия) органа, предоставляющего муниципальную услугу, должностного лица органа, предоставляющего муниципальную услугу, или органа, предоставляющего муниципальную услугу, либо государственного или муниципального служащего, многофункционального центра, работника многофункционального центра, а также организаций, осуществляющих функции по предоставлению государственных или муниципальных услуг, или их работников
7.1. Заявитель может обратиться с жалобой, в том числе в следующих случаях:
1) нарушение срока регистрации запроса о предоставлении муниципальной услуги, запроса, указанного в статье 15.1 Федерального закона N 210-ФЗ;
2) нарушение срока предоставления государственной или муниципальной услуги. В указанном случае досудебное (внесудебное) обжалование заявителем решений и действий (бездействия) МФЦ, работника МФЦ возможно в случае, если на МФЦ, решения и действия (бездействие) которого обжалуются, возложена функция по предоставлению соответствующих государственных или муниципальных услуг в полном объеме в порядке, определенном частью 1.3 статьи 16 Федерального закона N 210-ФЗ;
3) требование у заявителя документов, не предусмотренных нормативными правовыми актами Российской Федерации, нормативными правовыми актами Самарской области, муниципальными правовыми актами для предоставления муниципальной услуги;
4) отказ в приеме документов, предоставление которых предусмотрено нормативными правовыми актами Российской Федерации, нормативными правовыми актами Самарской области, муниципальными правовыми актами для предоставления муниципальной услуги, у заявителя;
5) отказ в предоставлении муниципальной услуги, если основания отказа не предусмотрены федеральными законами и принятыми в соответствии с ними иными нормативными правовыми актами Российской Федерации, законами и иными нормативными правовыми актами Самарской области, муниципальными правовыми актами. В указанном случае досудебное (внесудебное) обжалование заявителем решений и действий (бездействия) МФЦ, работника МФЦ возможно в случае, если на МФЦ, решения и действия (бездействие) которого обжалуются, возложена функция по предоставлению соответствующих государственных или муниципальных услуг в полном объеме в порядке, определенном частью 1.3 статьи 16 Федерального закона N 210-ФЗ;
6) затребование с заявителя при предоставлении муниципальной услуги платы, не предусмотренной нормативными правовыми актами Российской Федерации, нормативными правовыми актами Самарской области, муниципальными правовыми актами;
6) отказ органа, предоставляющего муниципальную услугу, должностного лица органа, предоставляющего муниципальную услугу, МФЦ, работника МФЦ, организаций, предусмотренных частью 1.1 статьи 16 Федерального закона N 210-ФЗ, или их работников, в исправлении допущенных ими опечаток и ошибок в выданных в результате предоставления государственной или муниципальной услуги документах либо нарушение установленного срока таких исправлений. В указанном случае досудебное (внесудебное) обжалование заявителем решений и действий (бездействия) МФЦ, работника МФЦ возможно в случае, если на МФЦ, решения и действия (бездействие) которого обжалуются, возложена функция по предоставлению соответствующих государственных или муниципальных услуг в полном объеме в порядке, определенном частью 1.3 статьи 16 Федерального закона N 210-ФЗ;
7) нарушение срока или порядка выдачи документов по результатам предоставления муниципальной услуги;
8) приостановление предоставления муниципальной услуги, если основания приостановления не предусмотрены федеральными законами и принятыми в соответствии с ними иными нормативными правовыми актами Российской Федерации, законами и иными нормативными правовыми актами Самарской области, муниципальными правовыми актами. В указанном случае досудебное (внесудебное) обжалование заявителем решений и действий (бездействия) МФЦ, работника МФЦ возможно в случае, если на МФЦ, решения и действия (бездействие) которого обжалуются, возложена функция по предоставлению соответствующих государственных или муниципальных услуг в полном объеме в порядке, определенном частью 1.3 статьи 16 Федерального закона N 210-ФЗ.
7.2. Особенности подачи и рассмотрения жалобы.
1) Жалоба подается в письменной форме на бумажном носителе, в электронной форме в орган, предоставляющий муниципальную услугу, МФЦ либо в соответствующий орган государственной власти (орган местного самоуправления) публично-правового образования, являющийся учредителем МФЦ (далее - учредитель МФЦ), а также в организации, осуществляющие функции по предоставлению государственных или муниципальных услуг. Жалобы на решения и действия (бездействие) руководителя органа, предоставляющего муниципальную услугу, подаются в вышестоящий орган (при его наличии) либо в случае его отсутствия рассматриваются непосредственно руководителем органа, предоставляющего муниципальную услугу. Жалобы на решения и действия (бездействие) работника МФЦ подаются руководителю этого МФЦ. Жалобы на решения и действия (бездействие) МФЦ подаются учредителю МФЦ или должностному лицу, уполномоченному нормативным правовым актом субъекта Российской Федерации. Жалобы на решения и действия (бездействие) работников организаций, осуществляющих функции по предоставлению государственных или муниципальных услуг, подаются руководителям этих организаций.
2) Жалоба на решения и действия (бездействие) органа, предоставляющего муниципальную услугу, должностного лица органа, предоставляющего муниципальную услугу, муниципального служащего, руководителя органа, предоставляющего муниципальную услугу, может быть направлена по почте, через МФЦ, с использованием информационно-телекоммуникационной сети «Интернет», официального сайта органа, предоставляющего муниципальную услугу, единого портала государственных и муниципальных услуг либо регионального портала государственных и муниципальных услуг, а также может быть принята при личном приеме заявителя.
Жалоба на решения и действия (бездействие) МФЦ, работника МФЦ может быть направлена по почте, с использованием информационно-телекоммуникационной сети «Интернет», официального сайта МФЦ, единого портала государственных и муниципальных услуг либо регионального портала государственных и муниципальных услуг, а также может быть принята при личном приеме заявителя.
Жалоба на решения и действия (бездействие) организаций, осуществляющие функции по предоставлению государственных или муниципальных услуг, а также их работников может быть направлена по почте, с использованием информационно-телекоммуникационной сети "Интернет", официальных сайтов этих организаций, единого портала государственных и муниципальных услуг либо регионального портала государственных и муниципальных услуг, а также может быть принята при личном приеме заявителя.
3) Подача и рассмотрение жалоб на решения и действия (бездействие) организаций, осуществляющих функции по предоставлению государственных или муниципальных услуг, или их работников, а также жалоб на решения и действия (бездействие) МФЦ, его работников осуществляется в порядке, установленном Правительством Российской Федерации.
4) В случае, если федеральным законом установлен порядок (процедура) подачи и рассмотрения жалоб на решения и действия (бездействие) органов, предоставляющих муниципальные услуги, должностных лиц органов, предоставляющих муниципальные услуги, муниципальных служащих, для отношений, связанных с подачей и рассмотрением указанных жалоб, нормы пункта 7.1 настоящего Административного регламента и настоящего пункта не применяются.
5) Жалоба на решения и (или) действия (бездействие) органов, предоставляющих муниципальные услуги, должностных лиц органов, предоставляющих муниципальные услуги, либо муниципальных служащих при осуществлении в отношении юридических лиц и индивидуальных предпринимателей, являющихся субъектами градостроительных отношений, процедур, включенных в исчерпывающие перечни процедур в сферах строительства, утвержденные Правительством Российской Федерации в соответствии с частью 2 статьи 6 ГрК РФ, может быть подана такими лицами в порядке, установленном настоящим пунктом, либо в порядке, установленном антимонопольным законодательством Российской Федерации, в антимонопольный орган.
7.3.Жалоба должна содержать:
1) наименование органа, предоставляющего муниципальную услугу, должностного лица органа, предоставляющего муниципальную услугу, либо муниципального служащего, МФЦ, его руководителя и (или) работника, организаций, осуществляющих функции по предоставлению государственных или муниципальных услуг, их руководителей и (или) работников, решения и действия (бездействие) которых обжалуются;
2) фамилию, имя, отчество (последнее – при наличии), сведения о месте жительства заявителя – физического лица либо наименование, сведения о местонахождении заявителя – юридического лица, а также номер (номера) контактного телефона, адрес (адреса) электронной почты (последнее – при наличии) и почтовый адрес, по которым должен быть направлен ответ заявителю;
3) сведения об обжалуемых решениях и действиях (бездействии) органа, предоставляющего муниципальную услугу, должностного лица органа, предоставляющего муниципальную услугу, либо муниципального служащего, МФЦ, работника МФЦ, организаций, осуществляющих функции по предоставлению государственных или муниципальных услуг, их работников;
4) доводы, на основании которых заявитель не согласен с решением и действием (бездействием) органа, предоставляющего муниципальную услугу, должностного лица органа, предоставляющего муниципальную услугу, либо муниципального служащего, МФЦ, работника МФЦ, организаций, осуществляющих функции по предоставлению государственных или муниципальных услуг, их работников. Заявителем могут быть представлены документы (при наличии), подтверждающие доводы заявителя, либо их копии.
7.4. Сроки рассмотрения жалобы.
1) Жалоба, поступившая в орган, предоставляющий муниципальную услугу, МФЦ, учредителю МФЦ, в организации, осуществляющие функции по предоставлению государственных или муниципальных услуг, либо в вышестоящий орган (при его наличии), подлежит рассмотрению в течение пятнадцати рабочих дней со дня ее регистрации, а в случае обжалования отказа органа, предоставляющего муниципальную услугу, МФЦ, организаций, осуществляющих функции по предоставлению государственных или муниципальных услуг, в приеме документов у заявителя либо в исправлении допущенных опечаток и ошибок или в случае обжалования нарушения установленного срока таких исправлений - в течение пяти рабочих дней со дня ее регистрации.
2) Жалоба подлежит регистрации не позднее следующего рабочего дня с момента ее поступления.
7.5. Перечень оснований для приостановления рассмотрения жалобы, в случае если возможность приостановления предусмотрена законодательством Российской Федерации
Основания для приостановления рассмотрения жалобы, указанной в настоящем разделе, действующим законодательством Российской Федерации не предусмотрены.
7.6. Результат рассмотрения жалобы.
По результатам рассмотрения жалобы принимается одно из следующих решений:
жалоба удовлетворяется, в том числе в форме отмены принятого решения, исправления допущенных опечаток и ошибок в выданных в результате предоставления муниципальной услуги документах, возврата заявителю денежных средств, взимание которых не предусмотрено нормативными правовыми актами Российской Федерации, нормативными правовыми актами Самарской области, муниципальными правовыми актами;
в удовлетворении жалобы отказывается.
Ответ по результатам рассмотрения жалобы подписывается уполномоченным на рассмотрение жалобы должностным лицом.
7.7. Порядок информирования заявителя о результатах рассмотрения жалобы.
1) Не позднее дня, следующего за днем принятия решения, указанного в пункте 7.6 настоящего Административного регламента, заявителю в письменной форме и, по желанию заявителя, в электронной форме направляется мотивированный ответ о результатах рассмотрения жалобы.
2) В ответе по результатам рассмотрения жалобы указываются:
- наименование органа, предоставляющего муниципальную услугу, рассмотревшего жалобу, должность, фамилия, имя, отчество (последнее – при наличии) его должностного лица, принявшего решение по жалобе;
- номер, дата, место принятия решения, включая сведения о должностном лице, решение или действие (бездействие) которого обжалуется;
- фамилия, имя, отчество (последнее – при наличии) или наименование заявителя;
- основания для принятия решения по жалобе;
- принятое по жалобе решение;
- в случае если жалоба признана обоснованной – сроки устранения выявленных нарушений, в том числе срок предоставления результата государственной услуги; сведения о порядке обжалования принятого по жалобе решения.
3) В случае установления в ходе или по результатам рассмотрения жалобы признаков состава административного правонарушения или преступления должностное лицо, работник, наделенные полномочиями по рассмотрению жалоб, в соответствии с пунктом 7.2. настоящей главы незамедлительно направляют имеющиеся материалы в органы прокуратуры.
7.8. Порядок обжалования решения по жалобе.
Решение, принятое в соответствии с пунктом 7.6. настоящей главы, может быть обжаловано в судебном порядке.
7.9. Право заявителя на получение информации и документов, необходимых для обоснования и рассмотрения жалобы.
Заявитель имеет право на получение информации и документов, необходимых для обоснования и рассмотрения жалобы, если иное не предусмотрено законом.
7.10. Способы информирования заявителей о порядке подачи и рассмотрения жалобы.
Информация о порядке подачи и рассмотрения жалобы размещается на информационных стендах в местах предоставления муниципальной услуги, на Едином портале государственных и муниципальных услуг (функций), на официальном сайте органа местного самоуправления.
Приложение N 1 к Административному регламенту предоставления администрацией муниципального района Ставропольский Самарской области муниципальной услуги «Выдача разрешений на строительство при осуществлении строительства, реконструкции объектов капитального строительства в отношении проектной документации которых экспертиза не проводится в соответствии с Градостроительным кодексом Российской Федерации» |
|
Кому
(наименование застройщика
(фамилия, имя, отчество – для граждан,
полное наименование организации – для
юридических лиц), его почтовый индекс
и адрес, адрес электронной почты)
РАЗРЕШЕНИЕ
на строительство
Дата |
|
| N |
|
|
(наименование уполномоченного федерального органа исполнительной власти или органа исполнительной власти субъекта Российской Федерации, или органа
местного самоуправления, осуществляющих выдачу разрешения на строительство. Государственная корпорация по атомной энергии «Росатом»)в соответствии со статьей 51 Градостроительного кодекса Российской Федерации разрешает:
1 | Строительство объекта капитального строительства |
| ||||||||||||
Реконструкцию объекта капитального строительства |
| |||||||||||||
Работы по сохранению объекта культурного наследия, затрагивающие конструктивные и другие характеристики надежности и безопасности такого объекта |
| |||||||||||||
Строительство линейного объекта (объекта капитального строительства, входящего в состав линейного объекта) |
| |||||||||||||
Реконструкцию линейного объекта (объекта капитального строительства, входящего в состав линейного объекта) |
| |||||||||||||
2 | Наименование объекта капитального строительства (этапа) в соответствии с проектной документацией |
| ||||||||||||
| Наименование организации, выдавшей положительное заключение экспертизы проектной документации, и в случаях, предусмотренных законодательством Российской Федерации, реквизиты приказа об утверждении положительного заключения государственной экологической экспертизы |
| ||||||||||||
| Регистрационный номер и дата выдачи положительного заключения экспертизы проектной документации и в случаях, предусмотренных законодательством Российской Федерации, реквизиты приказа об утверждении положительного заключения государственной экологической экспертизы |
| ||||||||||||
3 | Кадастровый номер земельного участка (земельных участков), в пределах которого (которых) расположен или планируется расположение объекта капитального строительства |
| ||||||||||||
Номер кадастрового квартала (кадастровых кварталов), в пределах которого (которых) расположен или планируется расположение объекта капитального строительства |
| |||||||||||||
Кадастровый номер реконструируемого объекта капитального строительства |
| |||||||||||||
3.1 | Сведения о градостроительном плане земельного участка |
| ||||||||||||
3.2 | Сведения о проекте планировки и проекте межевания территории |
| ||||||||||||
3.3 | Сведения о проектной документации объекта капитального строительства, планируемого к строительству, реконструкции, проведению работ сохранения объекта культурного наследия, при которых затрагиваются конструктивные и другие характеристики надежности и безопасности объекта |
| ||||||||||||
4 | Краткие проектные характеристики для строительства, реконструкции объекта капитального строительства, объекта культурного наследия, если при проведении работ по сохранению объекта культурного наследия затрагиваются конструктивные и другие характеристики надежности и безопасности такого объекта: | |||||||||||||
Наименование объекта капитального строительства, входящего в состав имущественного комплекса, в соответствии с проектной документацией: | ||||||||||||||
Общая площадь |
| Площадь участка (кв. м): |
| |||||||||||
Объем |
| в том числе |
| |||||||||||
Количество этажей, всего (шт.): |
| Высота (м): |
| |||||||||||
Количество подземных этажей (шт.): |
| Вместимость (чел.): |
| |||||||||||
Площадь застройки (кв. м): |
| |||||||||||||
Иные показатели: |
| |||||||||||||
| Адрес (местоположение) объекта: |
| ||||||||||||
| Краткие проектные характеристики линейного объекта: | |||||||||||||
| Категория: (класс) |
| ||||||||||||
Протяженность: |
| |||||||||||||
Мощность (пропускная способность, грузооборот, интенсивность движения): |
| |||||||||||||
Тип (КЛ, ВЛ, КВЛ), уровень напряжения линий электропередачи |
| |||||||||||||
Перечень конструктивных элементов, оказывающих влияние на безопасность: |
| |||||||||||||
Иные показатели: |
| |||||||||||||
Срок действия настоящего разрешения – до | “ |
| ” |
| 20 |
| г. в соответствии с |
| ||||||
___________________________________________________
|
|
|
|
| |||||||
(должность уполномоченного |
| (подпись) |
| (расшифровка подписи) | |||||||
“ |
| ” |
| 20 |
| г. |
| ||||
М.П.
Действие настоящего разрешения
продлено до | “ |
| ” |
| 20 |
| г. |
|
|
|
|
|
(должность уполномоченного |
| (подпись) |
| (расшифровка подписи) |
“ |
| ” |
| 20 |
| г. |
М.П.
Приложение N 2
к Административному регламенту предоставления администрацией муниципального района Ставропольский Самарской области муниципальной услуги «Выдача разрешений на строительство при осуществлении строительства, реконструкции объектов капитального строительства в отношении проектной документации
которых экспертиза не проводится в соответствии с Градостроительным
кодексом Российской Федерации»
Главе муниципального района
Ставропольский
____________________________________
(наименование руководителя и уполномоченного органа)
____________________________________
Наименование, юридический и почтовый адреса,
_____________________________________________
ИНН, ОГРН, банковские реквизиты,- для юридических лиц,
_____________________________________________
Ф. И. О., адрес регистрации
_____________________________________________
(места жительства) - для физических лиц.
_____________________________________________
_____________________________________________
номер телефона, факс, адрес электронной почты
ЗАЯВЛЕНИЕ
Прошу выдать впервые, взамен ранее выданного разрешения на строительство, срок которого не истек,
(нужное подчеркнуть)
разрешение на строительство, реконструкцию
(нужное подчеркнуть) __________________________________________________________________
(наименование объекта)
__________________________________________________________________
на земельном участке по адресу: ______________________________________
(город, район, улица, кадастровый номер участка)
__________________________________________________________________
__________________________________________________________________
сроком на ________________________ месяца(ев).
Право на пользование землей закреплено _________________________
(наименование документа)
от "__" ___________ 20__ г. N _________________.
Проектная документация на строительство объекта разработана
__________________________________________________________________
(наименование проектной организации, ИНН, юридический и почтовый адреса,
__________________________________________________________________
Ф.И.О. руководителя, номер телефона, банковские реквизиты
__________________________________________________________________,
(наименование банка, р/с, к/с, БИК)
имеющей право на выполнение проектных работ, закрепленное __________________________________________________________________
(наименование документа и уполномоченной организации, его выдавшей)
__________________________________________________________________
от "__" ____________ 20__ г. N _____.
Дополнительно информируем:
1) реквизиты проекта планировки территории и проекта межевания территории ______________________________________________;
(форма правового акта, наименование принявшего его органа, дата, номер и
наименование правового акта)
2) реквизиты правового акта об утверждении градостроительного плана земельного участка ________________________________________;
(форма правового акта, наименование принявшего его органа, дата, номер и
наименование правового акта)
3) строительный контроль в процессе строительства осуществляется
_____________________________________________________________
(наименование организации, ИНН,
_____________________________________________________________
юридический и почтовый адреса, Ф.И.О. руководителя, номер телефона
в соответствии с договором от «__» __________ 20__ г. N____[1]
Обязуюсь обо всех изменениях, связанных с приведенными в настоящем заявлении сведениями, сообщать в __________________________
(наименование Администрации)
Прошу результат предоставления муниципальной услуги в форме документа на бумажном носителе:
а) вручить лично;
б) направить по месту фактического проживания (месту нахождения) в
форме документа на бумажном носителе.
(нужное подчеркнуть)
Даю согласие на обработку моих персональных данных, указанных в заявлении в порядке, установленном законодательством Российской Федерации о персональных данных.[2]
Застройщик
______________ ______________________________________________
(должность) (подпись) (Ф.И.О.)
"__" _______________ 20__ г.
М.П.
Приложение N 3 к Административному регламенту предоставления администрацией муниципального района Ставропольский Самарской области муниципальной услуги «Выдача разрешений на строительство при осуществлении строительства, реконструкции объектов капитального строительства в отношении проектной документации которых экспертиза не проводится в соответствии с Градостроительным кодексом Российской Федерации» |
Главе муниципального района
Ставропольский
____________________________________
(наименование руководителя и уполномоченного органа)
____________________________________
Наименование, юридический и почтовый адреса,
_____________________________________________
ИНН, ОГРН, банковские реквизиты,- для юридических лиц,
_____________________________________________
Ф. И. О., адрес регистрации
_____________________________________________
(места жительства) - для физических лиц.
_____________________________________________
номер телефона, факс, адрес электронной почты
ЗАЯВЛЕНИЕ
О ВНЕСЕНИИ ИЗМЕНЕНИЙ В РАЗРЕШЕНИЕ НА СТРОИТЕЛЬСТВО
Прошу внести изменения в разрешение на строительство, реконструкцию
(нужное подчеркнуть)
от "__" _____________ 20__ г. N __________________
по объекту ________________________________________________________
(наименование объекта)
__________________________________________________________________
на земельном участке по адресу: __________________________________________________________________
(город, район, улица, номер участка кадастровый номер)
в связи с __________________________________________________________
(указать причину)
__________________________________________________________________
Приложение:_______________________________________________________
(перечень документов, прилагаемых к заявлению)
__________________________________________________________________
__________________________________________________________________
__________________________________________________________________
Прошу результат предоставления муниципальной услуги в форме документа на бумажном носителе:
а) вручить лично;
б) направить по месту фактического проживания (месту нахождения) в
форме документа на бумажном носителе.
(нужное подчеркнуть)
Даю согласие на обработку моих персональных данных, указанных в заявлении в порядке, установленном законодательством Российской Федерации о персональных данных.[3]
Застройщик
____________ _______________ _______________________
(должность) (подпись) (Ф.И.О.)
"__" _______________ 20__ г.
М.П.
Приложение N 4 к Административному регламенту предоставления администрацией муниципального района Ставропольский Самарской области муниципальной услуги «Выдача разрешений на строительство при осуществлении строительства, реконструкции объектов капитального строительства в отношении проектной документации которых экспертиза не проводится в соответствии с Градостроительным кодексом Российской Федерации» |
Главе муниципального района
Ставропольский
____________________________________
(наименование руководителя и уполномоченного органа)
____________________________________
Наименование, юридический и почтовый адреса,
_____________________________________________
ИНН, ОГРН, банковские реквизиты,- для юридических лиц,
_____________________________________________
Ф. И. О., адрес регистрации
_____________________________________________
(места жительства) - для физических лиц.
_____________________________________________
номер телефона, факс, адрес электронной почты
УВЕДОМЛЕНИЕ
Уведомляю о переходе ко мне (представляемой мною организации или представляемому мною физическому лицу) права на земельный участок, об образовании земельного участка (нужное подчеркнуть), находящийся (находящегося) по адресу:
__________________________________________________________________
(город, район, улица, номер участка, кадастровый номер)
__________________________________________________________________
Реквизиты правоустанавливающего документа на указанный земельный участок:
__________________________________________________________________
(указываются в случае, предусмотренном частью 21.5 статьи 51
__________________________________________________________________
Градостроительного кодекса Российской Федерации)
Реквизиты решения об образовании земельного участка:
__________________________________________________________________
(указываются в случае, предусмотренном частью 21.6 и 21.7 статьи 51
__________________________________________________________________
Градостроительного кодекса Российской Федерации)
Реквизиты градостроительного плана земельного участка, на котором планируется осуществить строительство, реконструкцию объекта капитального строительства:
__________________________________________________________________
(указываются в случае, предусмотренном частью 21.7 статьи 51
__________________________________________________________________
Градостроительного кодекса Российской Федерации)
Прошу результат предоставления муниципальной услуги в форме документа на бумажном носителе:
а) вручить лично;
б) направить по месту фактического проживания (месту нахождения) в
форме документа на бумажном носителе.
(нужное подчеркнуть)
Даю согласие на обработку моих персональных данных, указанных в заявлении в порядке, установленном законодательством Российской Федерации о персональных данных.[4]
Застройщик
______________ ____________ ______________________________________
(должность) (подпись) (Ф.И.О.)
"__" _______________ 20__ г.
М.П.
Приложение N 5 к Административному регламенту предоставления администрацией муниципального района Ставропольский Самарской области муниципальной услуги «Выдача разрешений на строительство при осуществлении строительства, реконструкции объектов капитального строительства отношении проектной документации которых экспертиза не проводится в соответствии с Градостроительным кодексом Российской Федерации» |
Блок-схема предоставления муниципальной услуги
Подготовка и выдача результата предоставления
услуги
Приложение N 6
к Административному регламенту предоставления администрацией муниципального района Ставропольский Самарской области муниципальной услуги «Выдача разрешений на строительство при осуществлении строительства, реконструкции объектов капитального строительства в отношении проектной документации
которых экспертиза не проводится в соответствии с Градостроительным
кодексом Российской Федерации»
РАСПИСКА
о приеме документов, необходимых для предоставления муниципальной услуги
Дана
__________________________________________________________________
(наименование – для заявителя – юридического лица,
фамилия, имя, отчество (если имеется) – для заявителя – физического лица)
в том, что от него (нее) «___» ____________ 20___ г. получены следующие документы:
N п/п | Наименование документа | Количество листов |
1 |
|
|
2 |
|
|
3 |
|
|
4 |
|
|
5 |
|
|
6 |
|
|
Итого предоставленных документов: ________
Документы зарегистрированы под N ____ от «___» _______ 20___ г.
__________________________________ ________
(должность, инициалы, фамилия (подпись)
должностного лица, принявшего документы)
«___» _____________ 20___ г.
Приложение N 7
к Административному регламенту предоставления администрацией муниципального района Ставропольский Самарской области муниципальной услуги «Выдача разрешений на строительство при осуществлении строительства, реконструкции объектов капитального строительства в отношении проектной документации
которых экспертиза не проводится
в соответствии с Градостроительным
кодексом Российской Федерации»
Бланк уполномоченного органа
_______________________________
(указывается название органа регистрации прав)
УВЕДОМЛЕНИЕ
Настоящим уведомляем Вас о том, что
_______________________________________________________
(наименование Администрации в творительном падеже)
«___» ___________ 20__ г. была предоставлена муниципальная услуга
_________________________________________________________
(наименование – для заявителя – юридического лица, фамилия, имя, отчество (если имеется) – для
заявителя – физического лица в дательном падеже,
_________________________________________________________
для юридического лица указывается ИНН, ОГРН, юридический и почтовый адреса, для физического
лица – адрес регистрации по месту жительства)
в виде выдачи (разрешения на строительство взамен ранее выданного разрешения на строительство, которое было погашено, продлении срока действия разрешения на строительство, внесении изменений в разрешение на строительство, для строительства, реконструкции объекта капитального строительства либо отмены действия разрешения на строительство), осуществляемого на земельном участке, находящемся по адресу:
__________________________________________________________________
(город, район, улица, номер участка, кадастровый номер)
Начальник отдела строительства
и реконструкции _________________
Подпись
Приложение N 8
к Административному регламенту предоставления администрацией муниципального района Ставропольский Самарской области муниципальной услуги «Выдача разрешений на строительство при осуществлении строительства, реконструкции объектов капитального строительства в отношении проектной документации
которых экспертиза не проводится
в соответствии с Градостроительным
кодексом Российской Федерации»
Бланк уполномоченного органа
______________________________________
наименование и почтовый адрес
получателя муниципальной услуги
(для юридических лиц)
_______________________________________
ФИО, почтовый адрес получателя
муниципальной услуги
(для физических лиц)
УВЕДОМЛЕНИЕ
об отказе в предоставлении муниципальной услуги
Вам, _____________________________________________,
(наименование – для заявителя – юридического лица,
фамилия, имя, отчество (если имеется) – для заявителя – физического лица)
отказано в предоставлении муниципальной услуги (указывается вид подуслуги, за которой обратился заявитель - в выдаче разрешения на строительство, продлении срока действия разрешения на строительство, внесении изменений в разрешение на строительство объекта капитального строительства) по следующему основанию (основаниям):
(основание или основания отказа в предоставлении муниципальной услуги)
Начальник отдела строительства
и реконструкции _________________
Подпись
[1] Пункт 3 указывается в случае, если строительный контроль будет осуществляться не самим застройщиком, а привлеченным для этой цели лицом.
[2] Указывается в случае, если заявителем является физическое лицо.
[3] Указывается в случае, если заявителем является физическое лицо.
[4] Указывается в случае, если заявителем является физическое лицо.
